Anmelden
Seite anzeigen
Zuletzt angesehen:
micro Graphic Library µGL
Shop
·
Weiterführendes
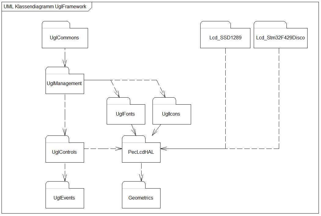
uml:uglpakete.png
← Zurück zu
aufbau_der_ugl
Datum:
2025/03/10 17:16
Dateiname:
uglpakete.png
Format:
PNG
Größe:
21KB